Jobsdb change detect workdesk

Aug 11, 2024

This is a POC (Proof of concept) of how to draft a resume with AI

Idea / Why ?

Simple, I need to find a job.

How ?

Current situation:

  • I've wrote a lot of scrapers in my codebase. (serve as a RAG for my own)
  • I've wrote a lot of AI prompt in my codebase. (serve as a RAG for my own)
  • I've wrote a lot of docker in my codebase. (serve as a RAG for my own)
  • It is simple to make use of them to create a AI automation flow

Flow / Block diagram

  • Fetch the varices list from jobsdb
  • Scrape detail of varices jobsdb
  • Filter the job with matched nature/requirements
  • If Yes, send a notification to me
  • If No, review if the reason is technical
  • If the reason is technical, summarize it and send to me (such that I can update my portfolio under the table)

Conclusion

This project served as a kind of proof-of-concept(POC) level only. It simply explore the un-official way to use deepseek. xtekky/deepseek4free and craft/draft/temporize the AI of my projects(pet-projects) should look like. It also provide a switching capability to the paid official api (small refactoring work needed)

Resources:

demo site (password required) github repo

1. Block HLD (High level design)

OpenGraph image source

Trigger source

  • trigger from page change
  • trigger from routine check

Process / Extract

  • regular check, if new entry found, do scraping
  • get which post should be scraped
  • store the result to db

Process / AI / QnA

  • regular check, if new entry found, do asking deepseek
  • deepseek automator to handle the Q and A between script and deepseek

flow_reporting

  • regular check, if new entry found, do asking deepseek
  • job ad mismatch reason analysis

pocketbase served as a pool of "idea" exchange, it simply store the result from the job ad and then store it for next process

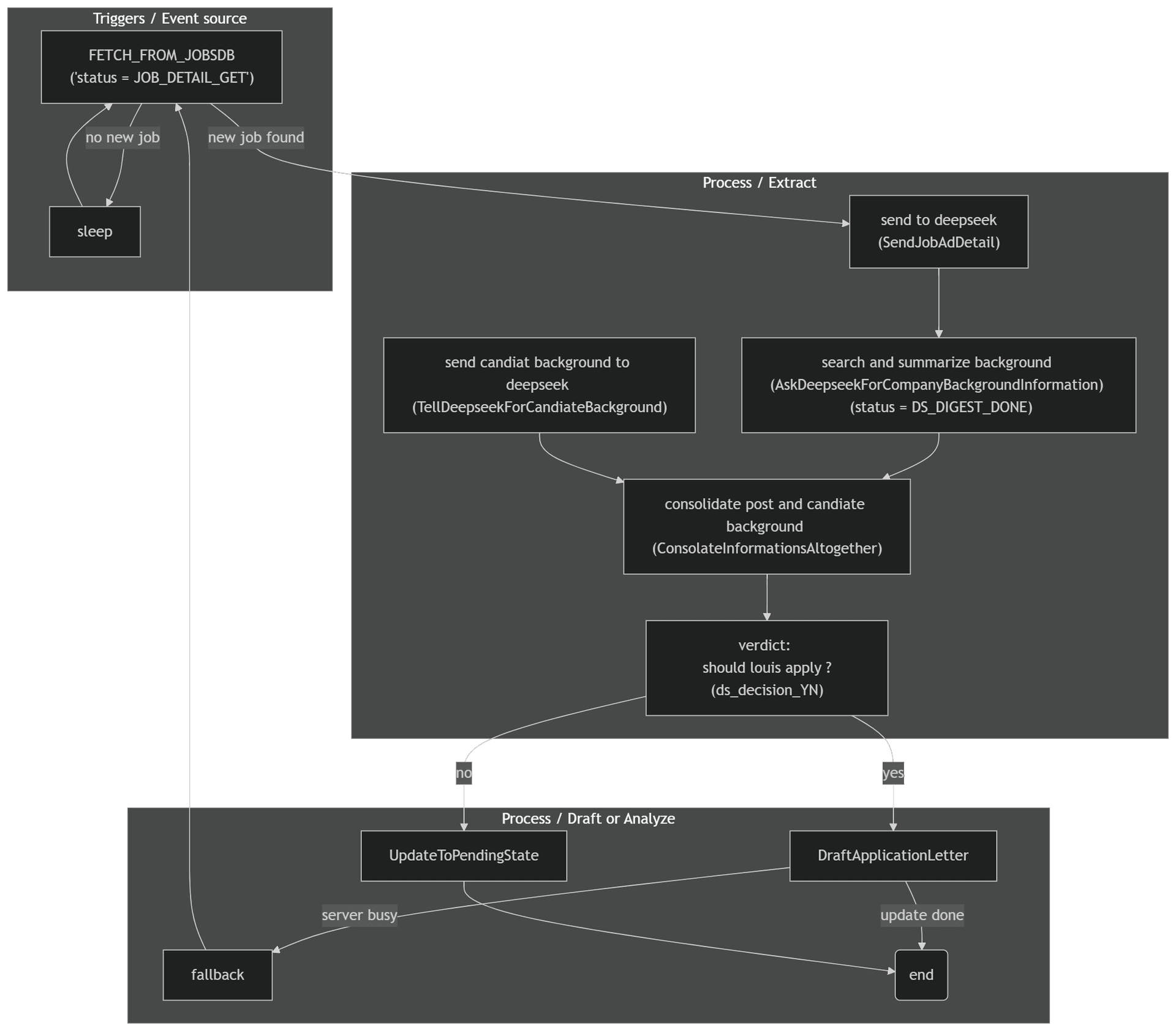
2. Flow HLD (High level design)

OpenGraph image source

Event source:

  • regular check, if new entry found, execute the flow

Process / Extract:

  • if new entry found, send the sanitized message(markdown) to deepseek (SendJobAdDetail)
  • let deepseek summarize the job ad (AskDeepseekForCompanyBackgroundInformation)
  • send louis background to deepseek (TellDeepseekForCandiateBackground)
  • combine and consolidate the background of candidate and job (ConsolateInformationsAltogether)
  • try to decide if they match (DB field: ds_decision_YN)

Process / Draft or Analyze

  • if recommend, draft application letter (DraftApplicationLetter)
  • if not recommend, slightly find the reason (UpdateToPendingState)

3. Flow Reporting

OpenGraph image source

Process / Analyze

  • send greetings, state scenario (SendGuidelines)
  • review not recommended reason (QnAReviewNotRecommendReason)

Load

  • send louis background to deepseek to review why not recommended (UpdateDsDecisionReview)

4. Schema/DBML (Simplified / Minified, Conceptual only)

[
  {
    "001_fetch_job": {
      "url_to_fetch": "url to fetch, usually a jobsdb link",
      "done": "enum <FETCH | ERROR>",
      "error": "{error result in json}",
      "output": "{fetch output in json}",
      "updated": "record update time",
      "created": "record created time"
    },
    "002_job_list": {
      "advertiserName_HTML": "company name outerHTML",
      "advertiserName_MD": "company name in markdown",
      "collectionId": "pbc_2009428707",
      "collectionName": "002_job_list",
      "created": "record create time",
      "debug": "{debug use}",
      "draft_application_letter_json": "{application letter draft in markdown format with meta}",
      "ds_decision": "result from deepseek",
      "ds_decision_YN": "YES | NO",
      "ds_decision_review": "{deepseek review why not recommended}",
      "ds_digest": "deepseek insight of the job post",
      "ds_digest_meta": "{deepseek insight of the job post json format meta}",
      "error": "{error collection}",
      "id": "rcx0dv0qi270vgf",
      "jobAdDetails_HTML": "job ad detail outerHTML",
      "jobAdDetails_MD": "job ad detail markdown format",
      "jobId": "84267209",
      "jobLink": "link to original post",
      "jobTitle": "title from original post",
      "job_detail_classifications": "classification form original post",
      "job_detail_location": "location from original post",
      "job_detail_title": "title from original post",
      "job_detail_work_type": "type from original post",
      "name_of_company": "name from original post",
      "status": "flow status",
      "summarize_of_job_ad": "string",
      "test": "",
      "updated": "record update time"
    }
  }
]
a simple "GET" call to the result table
louis portfoliogithubvercel